

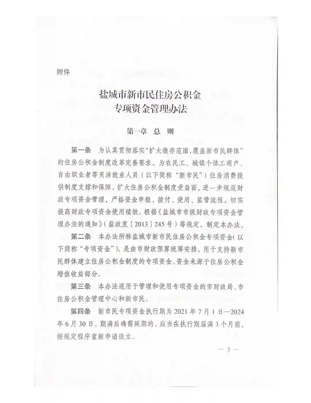
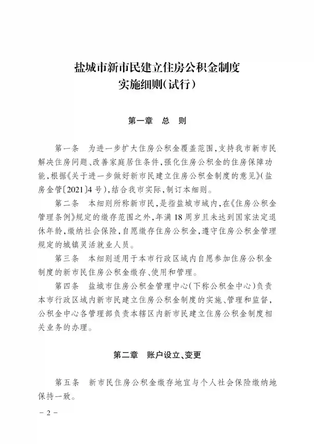
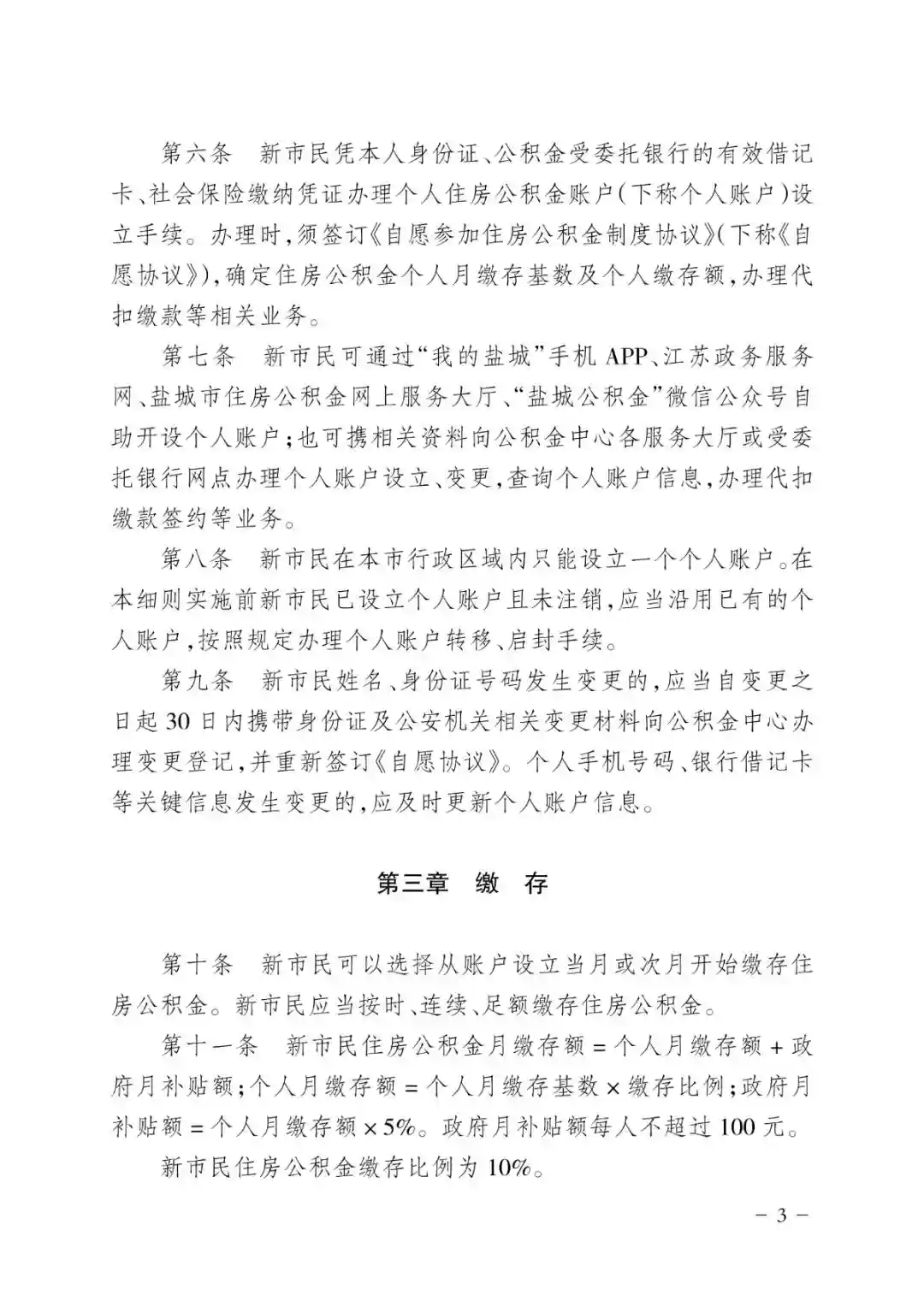
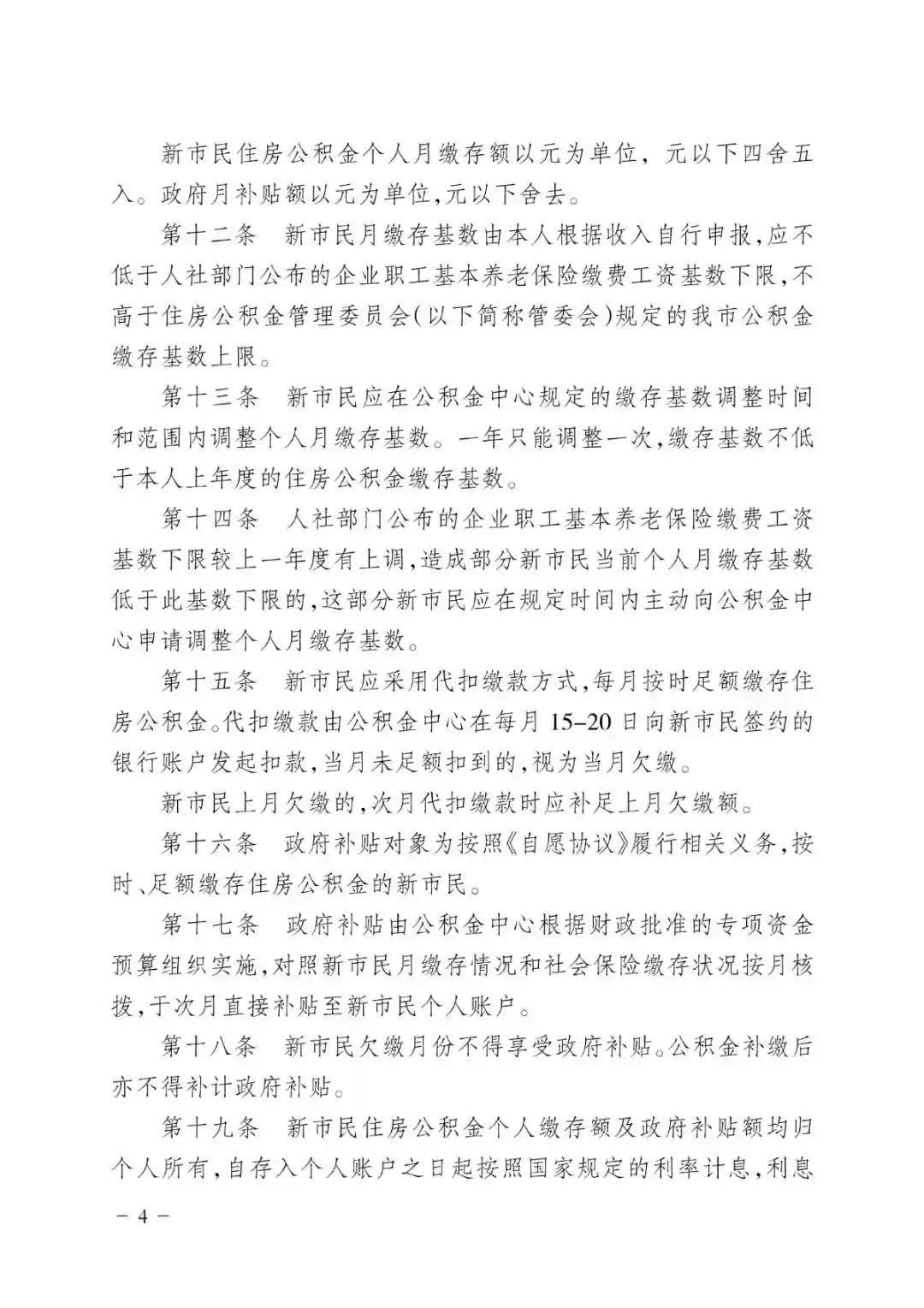
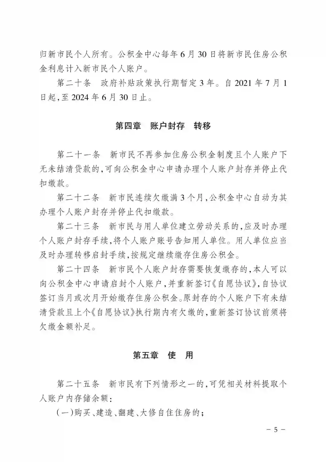
01
关于印发《盐城市新市民住房公积金专项资金管理办法》的通知









02
关于进一步做好新市民建立住房公积金制度的意见



03
关于印发《盐城市新市民建立住房公积金制度实施细则(试行)》的通知








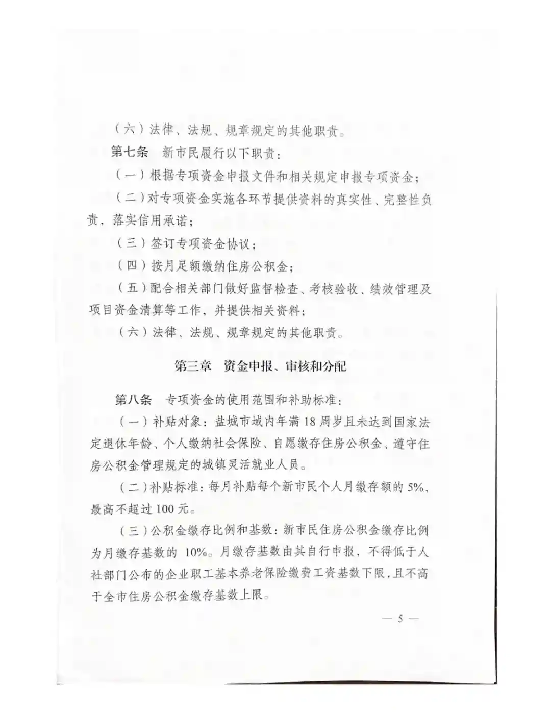
04
《盐城市新市民住房公积金专项资金管理办法》政策解读
一、《通知》出台的背景?
十三届全国人大四次会议上,李克强总理在政府工作报告明确提出“尽最大努力帮助新市民、青年人等缓解住房困难。”为认真贯彻落实住建部和省住建厅关于“扩大缴存范围、覆盖新市民群体”的住房公积金制度改革要求,帮助入城农民工、城镇个体工商户、自由职业者等灵活就业的新市民解决和改善住房问题,市政府决定设立盐城市新市民住房公积金专项资金。盐城市住房公积金管委会《关于进一步做好新市民建立住房公积金制度的意见》(盐房金管[2025]4号)提出“力争通过3年努力,新增3万名新市民缴存住房公积金,新市民利用住房公积金政策改善住房条件的能力明显增强”。为引导激励灵活就业人员自愿缴存住房公积金,将更多的新市民纳入到住房公积金制度覆盖范围,规范资金使用,提高资金使用绩效出台了该《通知》。
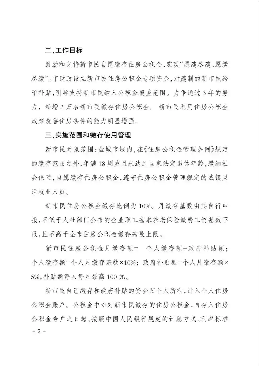
二、实施范围
1.执行期限。本办法所称专项资金的执行期为2025年7月1日-2025年6月30日。
2.补贴对象。盐城市域内年满18周岁且未达到国家法定退休年龄、个人缴纳社会保险、自愿缴存住房公积金、遵守住房公积金管理规定的城镇灵活就业人员。
3.补贴标准。按新市民个人月缴存额的5%补贴,最高不超过100元,直接打入个人住房公积金账户。
4.公积金缴存比例和基数。新市民住房公积金缴存比例为个人月缴存基数的10%。月缴存基数由其自行申报,不得低于人社部门公布的企业职工基本养老保险缴费工资基数下限,且不高于全市住房公积金缴存基数上限。
新市民住房公积金月缴存额=个人缴存额+政府补贴额;个人月缴存额=个人月缴存基数×10%;政府补贴额=个人月缴存额×5%。
5.申报流程。新市民按照申报通知要求向市住房公积金管理中心各管理部报送申报材料,并提交信用承诺书。申报人要根据市级专项资金管理的有关要求和诚实守信原则,对自身的信用状况、申报材料的真实性、遵守市级专项资金管理等相关规定以及违约责任作出书面承诺;市住房公积金管理中心根据审核情况,逐月核定补贴金额,并及时划入新市民住房公积金个人缴存账户。
6.享受待遇。新市民住房公积金账户的资金归个人所有,新市民申请提取住房公积金或申请住房公积金贷款的,具体参照本市住房公积金提取和贷款政策规定执行。
三、失信惩戒措施
1.封存账户。新市民连续欠缴3个月(含)以上的,账户自动封存,自欠缴之月起暂停享受政府补贴;在政策执行期限内,新市民补足欠缴金额后,从恢复正常缴存之月起,继续享受补贴。
2.追回资金。新市民有提供虚假材料骗取专项资金行为的,由市住房公积金管理中心、市财政局按规定在市公共信用信息系统提交信用记录,追回已补助专项资金。
3.限制提贷。新市民有提供虚假材料骗取专项资金行为,情节严重的,按《盐城市住房公积金缴存细则》、《盐城市住房公积金提取细则》、《盐城市住房公积金贷款细则》规定,在五年内限制其住房公积金提取和贷款资格,不再受理其申报该专项资金。
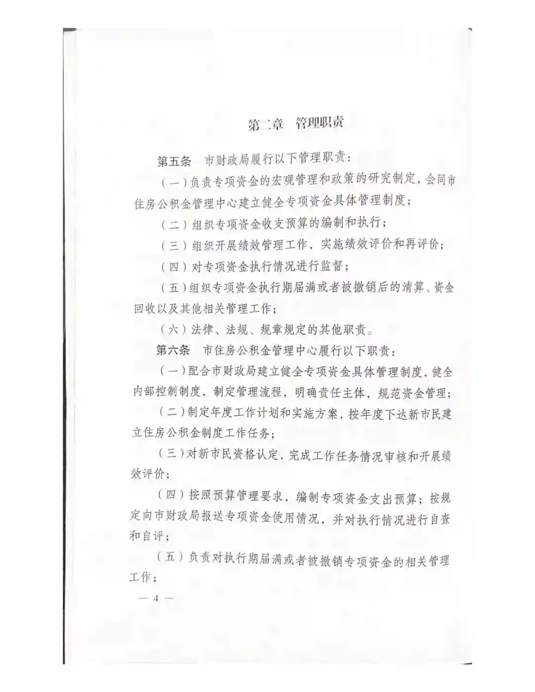
四、市财政局、市住房公积金管理中心如何推进此项工作?
《通知》中明确了市财政局和市住房公积金管理中心的责任分工,建立了工作推进机制:
一是市财政局和市住房公积金管理中心要积极推进新市民建立住房公积金专项资金管理工作,加强市级专项资金的事前告知、事中事后检查和问责问效,不断提高市级专项资金管理水平。
二是各部门要积极配合和大力支持市财政局和市住房公积金管理中心落实相关工作措施,加强信用信息记录,对不符合规定使用专项资金的进行惩戒。
别犹豫了,快打疫苗吧!戳下图
疫情远未结束,
克服麻痹、侥幸,
早种疫苗!
最新疫情风险等级提醒

最新疫情风险等级提醒

截至8月10日0时,全国共有15个高风险地区,204个中风险地区。









境外地区(除澳门外)均为高风险。
专家提醒
一、接种疫苗是预防新冠肺炎最好的办法,既保护自己、保护家人,又保护他人、保护整个社会人群。如需预约,或有疑问,可通过线上或电话等方式,咨询当地卫生健康行政部门、疾控机构及接种单位。
二、合理安排出行,主动配合查验。原则上不前往疫情中高风险地区,出行务必提前了解途径地和目的地疫情形势和防控政策。
三、减少不必要的聚集。聚餐时提倡使用公筷公勺。有发热、咳嗽等症状的人员,应避免参加聚集性活动。
四、保持健康习惯,自觉做好防护。乘坐电梯、公共交通工具及出入农贸市场、超市商场等人员聚集场所时,需全程佩戴口罩。公共场所注意保持“一米线”社交距离,缩短停留时间。注意勤洗手,咳嗽、打喷嚏时用肘袖遮掩口鼻。加强室内通风消毒,保持空气流通。
五、坚持健康饮食,去正规超市或市场选购冷链食品,尽量避免用手直接接触。储存和加工食物时,砧板、菜刀、餐具等生熟分开、及时清洗。肉蛋海鲜等食物烧熟煮透。
六、一旦出现发热、干咳、乏力等症状,应立即到就近的发热门诊就诊,并主动告知14天活动轨迹及接触史。就医途中全程佩戴口罩,避免乘坐公共交通工具。
上下滑动查看更多
@幸福东台官方微信姊妹号集合,







