最新 打通宣传“最后一公里”,长泰推动公积金新政策落地 近日漳州市住房公积金中心出台关于购买新建商品住房可提取住房公积金支付首付款的政策为加大公积金购房支持力度减轻购房职工家庭支付首付款资金压力更好满足购房职工合理住房需求5月28日下午市住房公积金中心长泰管理部就该政策举办了宣讲解读会现场政策解读会上,工作人员就《关于购买新建商品住房职工提取住房公积金支... admin 2025-05-24224
最新 越早知道越好!要出国了,怎么处理档案、社保和公积金? 近日,有关深圳取消人才补贴的消息在朋友圈议论纷纷,掀起一阵热议~经仔细研究,再跟官方确定后,证实了本次废止的是属于新引进人才中非全日制学历的人群补贴,全日制学历本科以上和留学人员住房补贴照常可以申领,不受影响!所以20年及20年以后毕业的全日制本科生,你们还是有福的,只要落户深圳,就可以领取豪气补贴... admin 2025-05-1537
最新 公积金缴存比例不得超12%!你买房会受影响吗? 昨日(15日),住建部表示,目前与发改委、财政部、人民银行一道,正在制定《关于规范和阶段性适当降低住房公积金缴存比例的通知》:降低公积金缴存比例会否影响房地产市场?北京市房地产法学会副会长高喜善认为,这一措施对房地产市场并无影响,“主要目标还是降低企业负担,当下很多企业在转型、去产能过程中面对着很大... admin 2025-05-12251
最新 温州:各类人才买房七折、租房三折 12月25日,浙江省温州市政府新闻办举行发布会,发布了一系列惠及大学毕业生的人才住房新政。据介绍,与用人单位签订3年以上工作合同,全职在温州市中小学和幼儿园、医疗卫生机构工作,具有全日制本科以上学历,且贡献积分值达到100分以上,或者全职在温州市企业、民办非企业单位、中介机构工作,具有全日制本科以上... admin 2025-05-1197
最新 多地宣告:关停、下线、注销 部分地区下线公积金APP,不实用的市县级政务APP也在清理!据报道,在近期的政务新媒体关停潮中,微博账号停更注销,亦有政务类APP宣告下线。部分地区政务App宣告下线5月10日,陕西商洛市住房公积金管理中心发布公告称,为做好政务新媒体集约整合工作,进一步提升群众办事效率和便捷度,“商洛公积金”手机A... admin 2025-05-09196
最新 海天味业欠缴前员工公积金 10月17日,佛山市住房公积金管理中心(下称“管理中心”)披露了一则行政处理决定书,责令佛山市海天调味食品股份有限公司(下称“海天味业”)履行代扣代缴前员工陈某住房公积金义务。新快报记者注意到,海天味业欠缴员工社保期间正是其业绩高速发展期,然而,2025年“添加剂风波”后,其连续两年归母净利润下降。... admin 2025-05-02113
最新 住房公积金到底如何使用,为什么有人要求废除 住房公积金制度是国家法律规定的重要的住房社会保障制度具有强制性、互助性和保障性对于很多人来说是否为职工缴存住房公积金是找工作时所需要考虑的一点大部分人将公积金用于买房但除此之外,它还有其他优势今天小编就为大家科普一下住房公积金有什么用?(一)公积金的基本作用:购房1.如果申请公积金贷款来购房,可以提... admin 2025-05-0121
最新 医疗费超2万 可提取公积金 职工公积金账户归个人所有新规称,异地务工人员7月1日缴存的公积金离职后暂时不能提取。许多异地务工人员对此表示不解。市公积金中心相关负责人刘结平解释说,7月1日政策执行后,其在7月1日前缴存的公积金可以全部提取,而7月1后缴存部分仍归职工个人,公积金中心将对其账户暂时封存,实行统一管理,直至其具备转移... admin 2025-04-2841
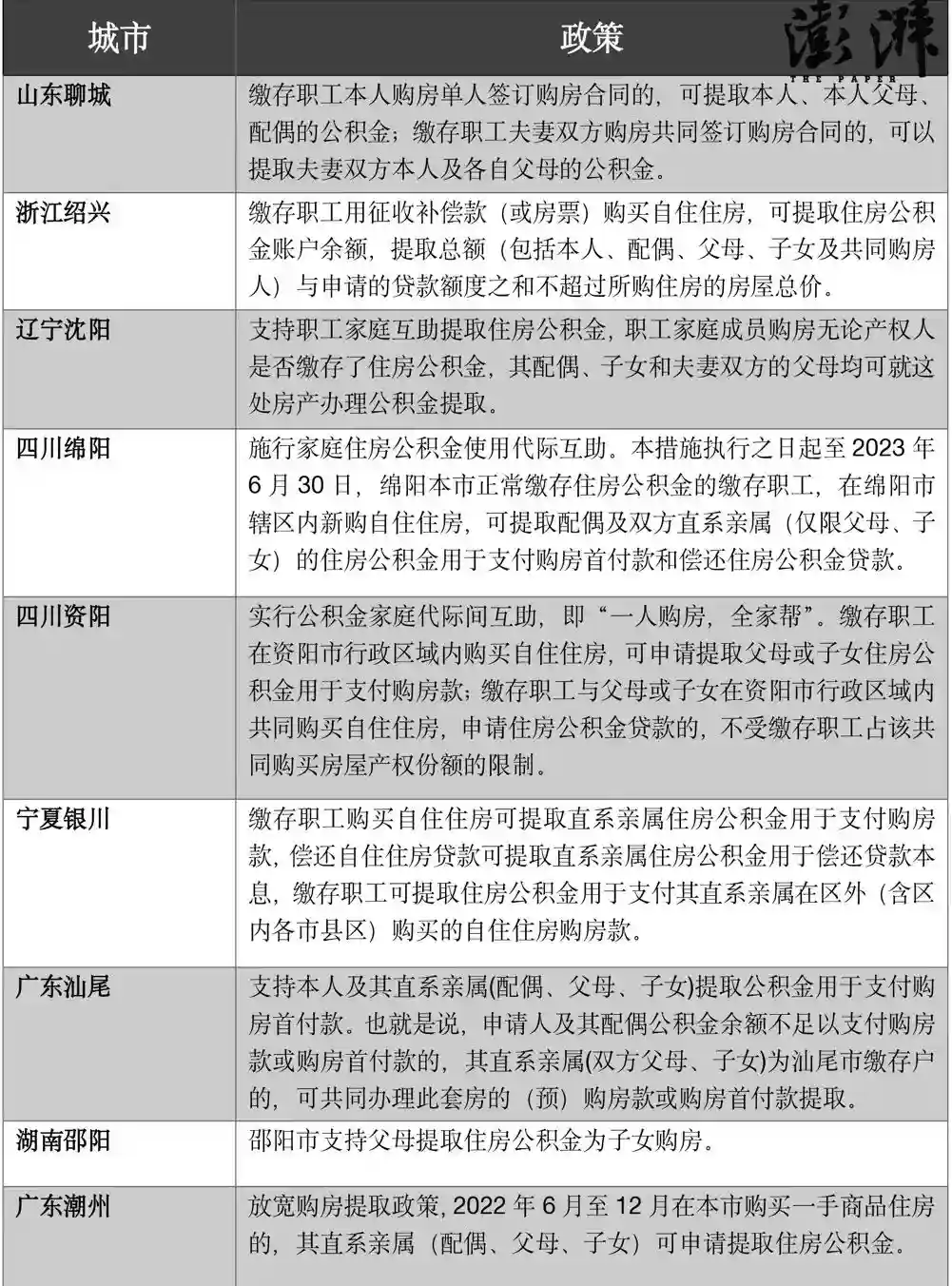
最新 超30城支持“一人购房全家帮”!全家公积金分担买房压力 澎湃新闻记者计思敏越来越多的城市出台公积金新政,明确直系亲属可提取住房公积金助力购房者支付购房款或者偿还房贷,实行“一人购房全家帮”。据澎湃新闻不完全统计,今年以来,至少包括湖南邵阳、广东潮州、河北秦皇岛、广东珠海、江西赣州、河北沧州、安徽池州、云南楚雄、河北唐山、湖北咸宁、福建泉州、天津、安徽马鞍... admin 2025-04-26121
最新 多地推进灵活就业人群纳入住房公积金试点,缴存意愿高吗 为解决灵活就业人群住房问题,今年下半年以来,多地试点将其纳入住房公积金体系,并推动灵活就业人群提取住房公积金用于购房、支付房租“同权”。不过,少了单位缴交占比,灵活就业人群缴纳住房公积金的意愿如何?哪些人更愿意参与其中?如何建立起更符合灵活就业人群需求的住房公积金体系?多地推动公积金“同权”“推进灵... admin 2025-04-25116